登录
注册
回到首页
AI
搜索
发现报告
发现数据
发现专题
研选报告
定制报告
VIP
权益
发现大使
发现一下
行业研究
公司研究
宏观策略
财报
招股书
会议纪要
中央经济工作会议
低空经济
DeepSeek
AIGC
大模型
当前位置:首页
/
其他报告
/
报告详情
兴证(香港)金融收市点评精选
2017-01-06
兴证国际
市***
你可能感兴趣
兴证(香港)金融收市点评精选
兴证国际
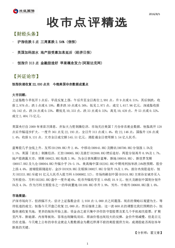
2016-08-05
兴证(香港)金融收市点评精选
兴证国际
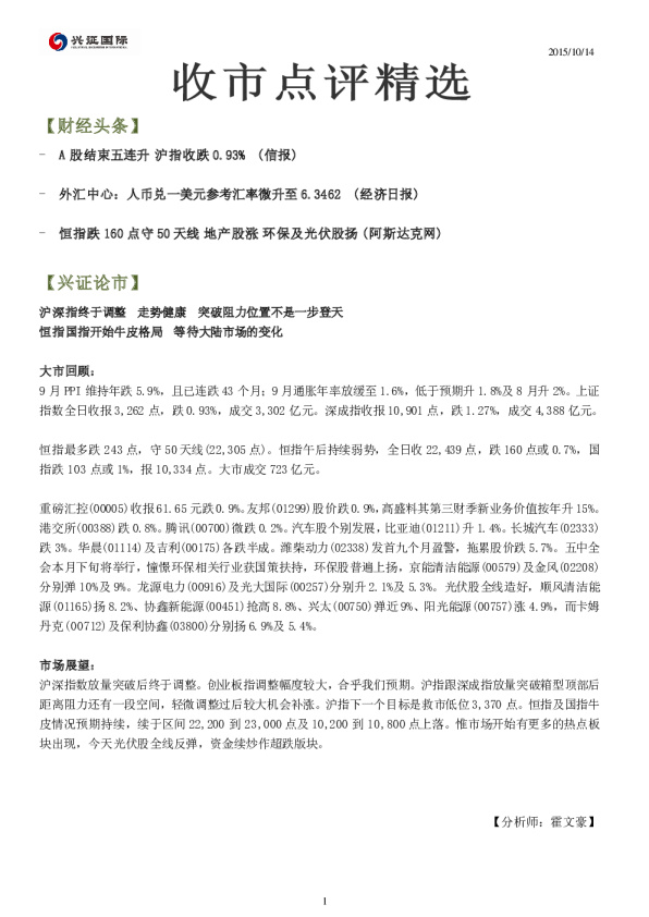
2015-10-15
兴证(香港)金融收市点评精选
兴证国际
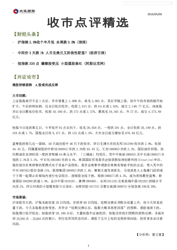
2016-05-06
兴证(香港)金融收市点评精选
兴证国际
2018-03-22
兴证(香港)金融收市点评精选
兴证国际
2016-12-14