登录
注册
回到首页
AI
搜索
发现报告
发现数据
发现专题
研选报告
定制报告
VIP
权益
发现大使
发现一下
行业研究
公司研究
宏观策略
财报
招股书
会议纪要
seedance2.0
低空经济
DeepSeek
AIGC
大模型
当前位置:首页
/
其他报告
/
报告详情
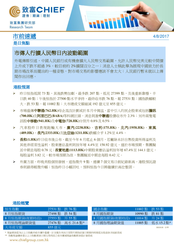
市前速递传人行适当放松跨境资金管理收付限制
2017-04-20
致富证券
杨***
你可能感兴趣
市前速递:市传人行扩人民币日内波动范围
致富证券
2017-08-04
市前速递:传内地客境外签卡投保限制升级
致富证券
2016-12-19
市前速递:人行再向20机构开展MLF操作
致富证券
2016-01-22
市前速递:人行再进行1000亿元逆回购
致富证券
2016-02-04
市前速递:人行公布同意开展债券通,首阶段先开通北向通
致富证券
2017-05-17