登录
注册
回到首页
AI
搜索
发现报告
发现数据
发现专题
研选报告
定制报告
VIP
权益
发现大使
发现一下
行业研究
公司研究
宏观策略
财报
招股书
会议纪要
稀土
低空经济
DeepSeek
AIGC
智能驾驶
大模型
当前位置:首页
/
宏观策略
/
报告详情
市场分析:传闻刺激券商普涨,A股探底回升
2015-11-25
张刚
中原证券
点***
你可能感兴趣
市场分析:降准传闻刺激,A股探底回升
中原证券
2015-08-19
市场分析:汽车券商领涨 A股探底回升
中原证券
2023-12-11
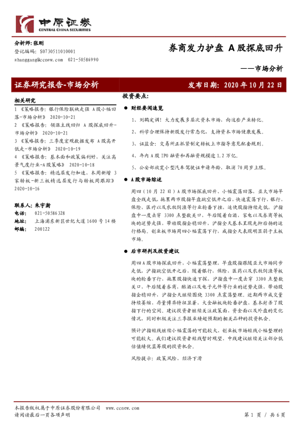
市场分析:券商发力护盘A股探底回升
中原证券
2020-10-22
市场分析:周期行业领涨 A股探底回升
中原证券
2023-02-01
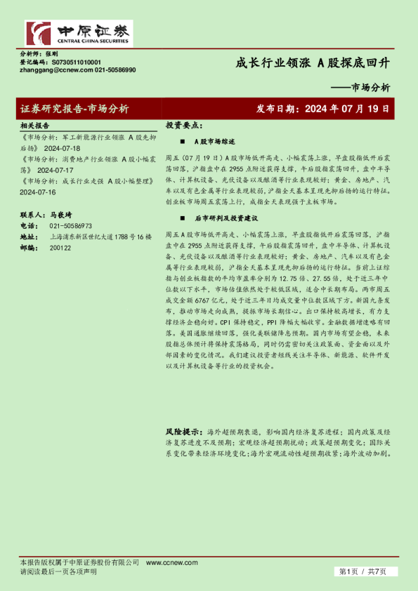
市场分析:成长行业领涨 A股探底回升
中原证券
2024-07-19