登录
注册
回到首页
AI
搜索
发现报告
发现数据
发现专题
研选报告
定制报告
VIP
权益
发现大使
发现一下
行业研究
公司研究
宏观策略
财报
招股书
会议纪要
稀土
低空经济
DeepSeek
AIGC
智能驾驶
大模型
当前位置:首页
/
其他报告
/
报告详情
万达期货白糖早报
2015-10-23
华信万达期货
娇***
你可能感兴趣
万达期货白糖早报
华信期货
2010-09-10
万达期货白糖早报
华信期货
2010-08-12
万达期货白糖早报
华信期货
2010-08-13
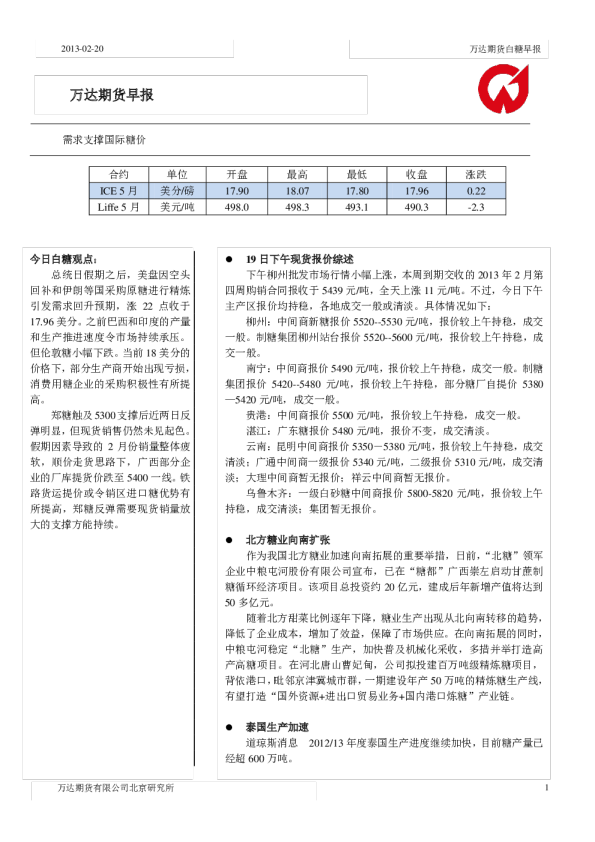
万达期货早报-白糖:需求支撑国际糖价
华信期货
2013-02-20
万达期货白糖早报:货币和天气因素致美盘大涨
华信期货
2013-09-23