登录
注册
回到首页
AI
搜索
发现报告
发现数据
发现专题
研选报告
定制报告
VIP
权益
发现大使
发现一下
行业研究
公司研究
宏观策略
财报
招股书
会议纪要
海南封关
低空经济
DeepSeek
AIGC
大模型
当前位置:首页
/
其他报告
/
报告详情
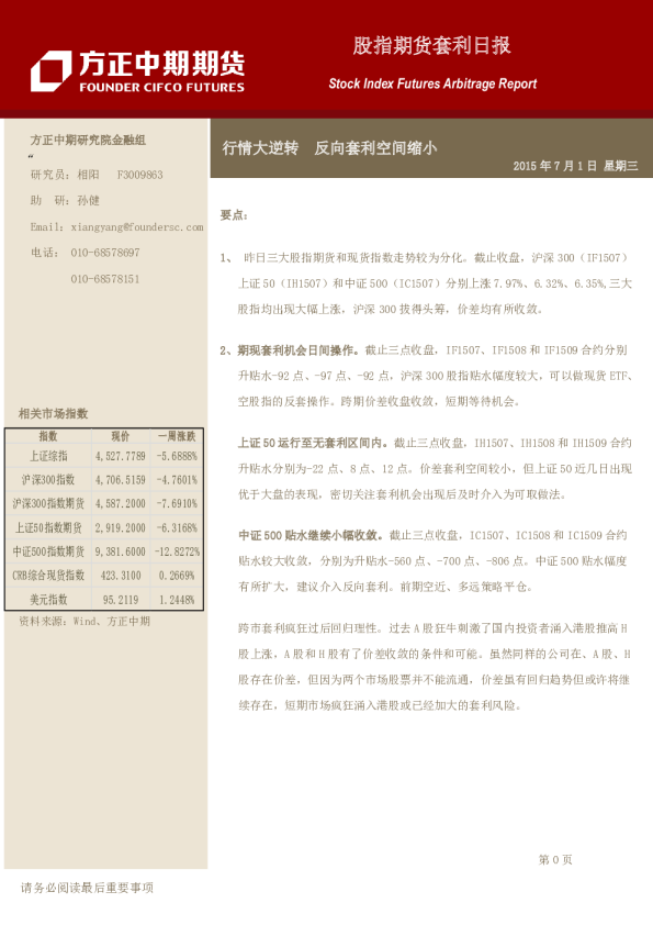
股指期货套利日报:行情大逆转,反向套利空间缩小
2015-07-06
相阳
方正期货
枕***
你可能感兴趣
股指期货套利日报:行情大逆转 反向套利空间缩小
方中中期期货
2015-07-01
股指期货套利日报:临近交割贴水缩小 新合约依然可反向套利
方中中期期货
2015-05-15
股指期货套利日报:暴跌下贴水幅度加深 反向套利空间扩大
方中中期期货
2015-06-30
股指期货套利日报:IF1102与指数之间的套利空间逐步缩小
宏源期货
2011-01-10
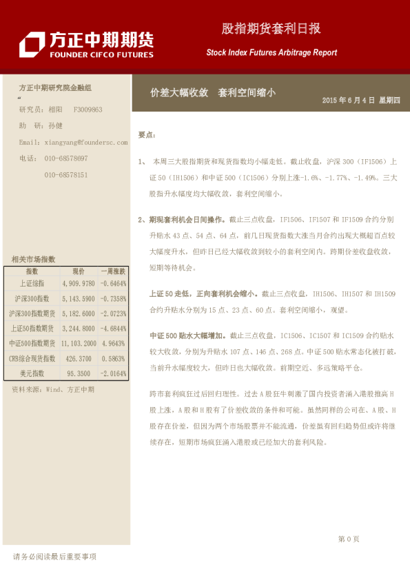
股指期货套利日报:价差大幅收敛 套利空间缩小
方中中期期货
2015-06-04