登录
注册
回到首页
AI
搜索
发现报告
发现数据
发现专题
研选报告
定制报告
VIP
权益
发现大使
发现一下
行业研究
公司研究
宏观策略
财报
招股书
会议纪要
稀土
低空经济
DeepSeek
AIGC
智能驾驶
大模型
当前位置:首页
/
其他报告
/
报告详情
焦煤焦炭日报:双焦现货稳中看涨 盘面反弹持续
2019-01-25
王盼霞
方正中期期货
上***
你可能感兴趣
焦煤焦炭日报:双焦现货弱稳 盘面蓄势反弹
方中中期期货
2018-09-26
焦煤焦炭周报:双焦现货弱稳 盘面蓄势反弹
方中中期期货
2018-10-08
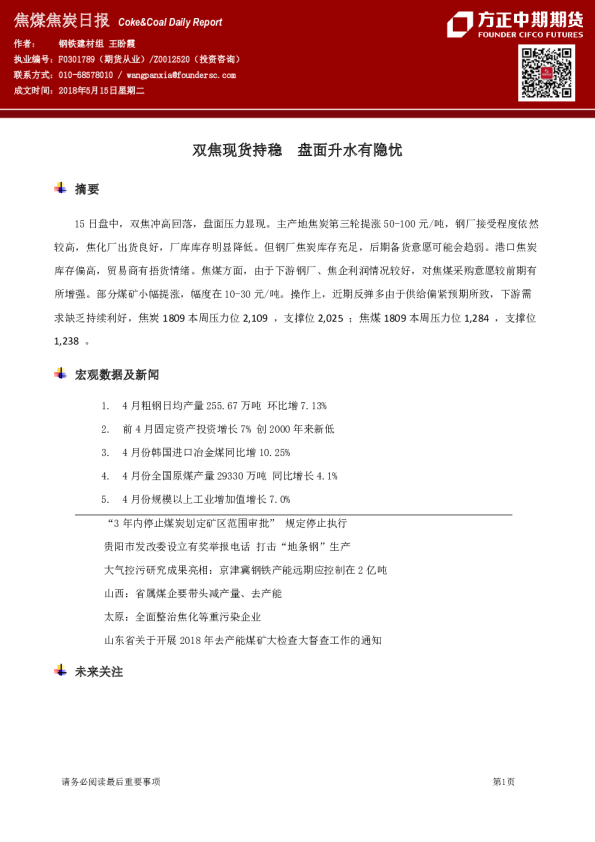
焦煤焦炭日报:双焦现货持稳 盘面升水有隐忧
方中中期期货
2018-05-15
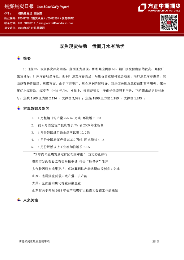
焦煤焦炭日报:双焦现货持稳,盘面升水有隐忧
方正中期期货
2018-05-17
焦煤焦炭日报:双焦现货弱势 盘面快速反弹
方中中期期货
2019-01-03