登录
注册
回到首页
AI
搜索
发现报告
发现数据
发现专题
研选报告
定制报告
VIP
权益
发现大使
发现一下
行业研究
公司研究
宏观策略
财报
招股书
会议纪要
中央经济工作会议
低空经济
DeepSeek
AIGC
智能驾驶
大模型
当前位置:首页
/
其他报告
/
报告详情
玻璃期货日报:需求乏力,市场信心回落
2018-09-19
方正期货
简***
你可能感兴趣
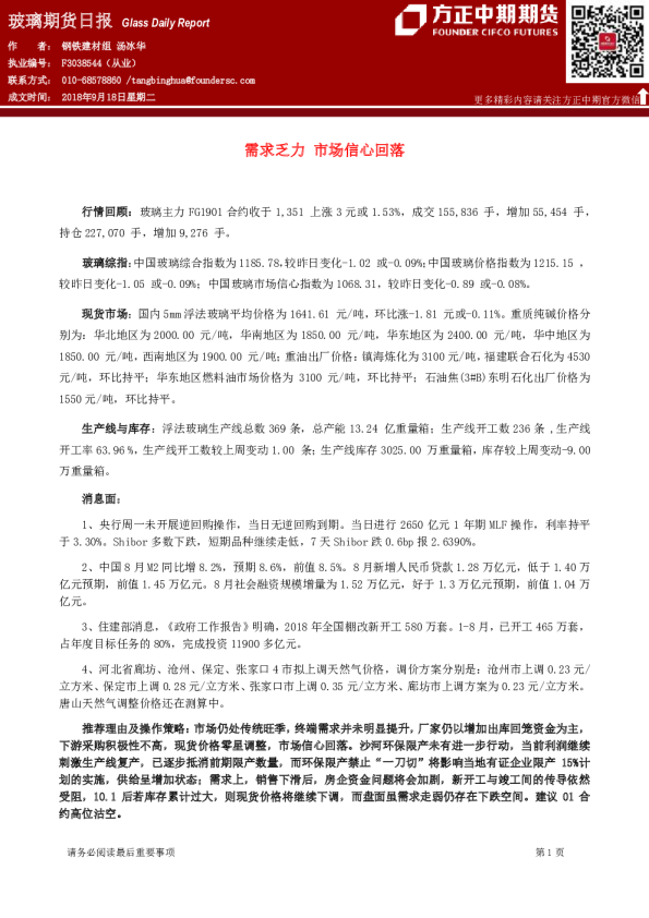
玻璃期货日报:需求乏力 市场信心回落
方正中期期货
2018-09-18
玻璃期货日报:需求乏力,市场信心回落
方正期货
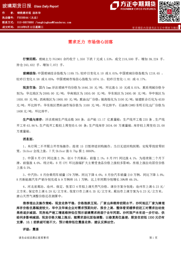
2018-09-12
玻璃期货日报:需求乏力 市场信心回落
方中中期期货
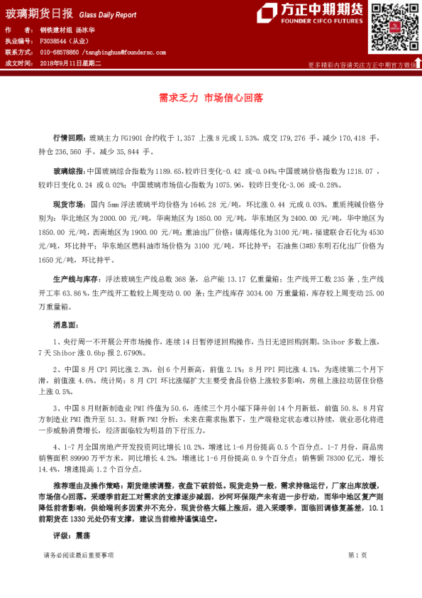
2018-09-11
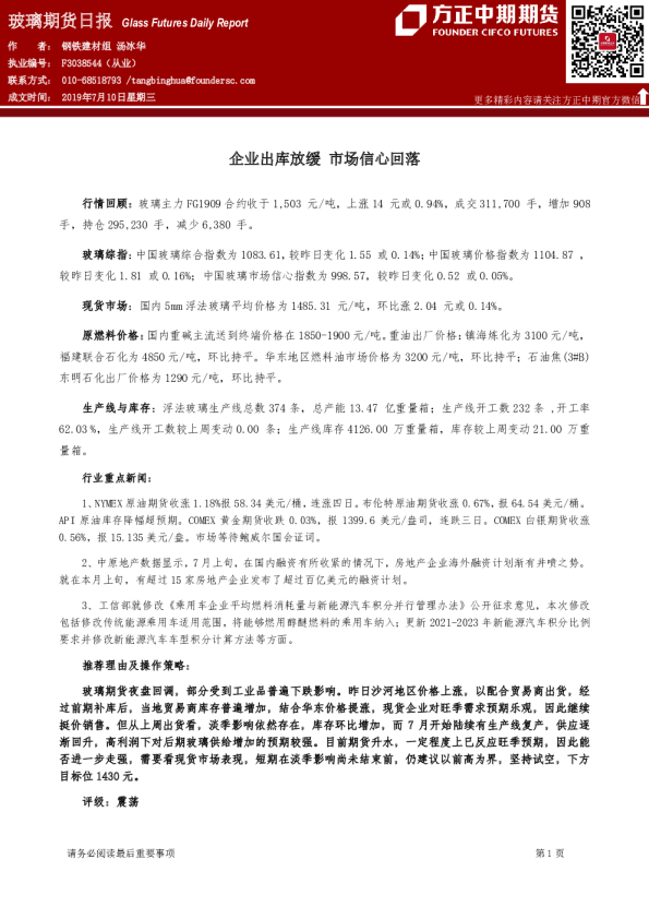
玻璃期货日报:企业出库放缓,市场信心回落
方正中期期货
2019-07-10
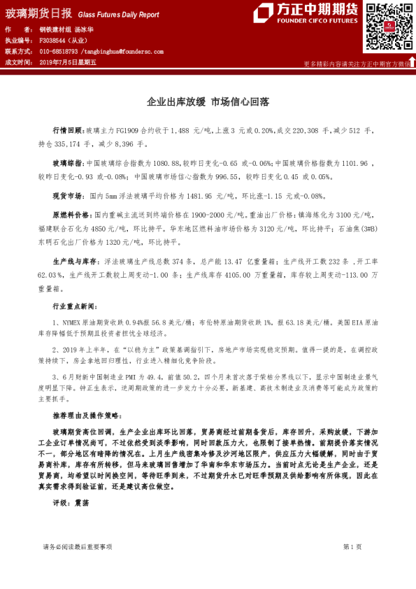
玻璃期货日报:企业出库放缓,市场信心回落
方正中期期货
2019-07-05