登录
注册
回到首页
AI
搜索
发现报告
发现数据
发现专题
研选报告
定制报告
VIP
权益
发现大使
发现一下
行业研究
公司研究
宏观策略
财报
招股书
会议纪要
海南封关
低空经济
DeepSeek
AIGC
大模型
当前位置:首页
/
其他报告
/
报告详情
玻璃日报:旺季落地前,高位盘整
2018-07-26
方正期货
赵***
你可能感兴趣
玻璃日报:旺季落地前,高位盘整
方正期货
2018-07-19
玻璃日报:旺季落地前,高位盘整
方正中期期货
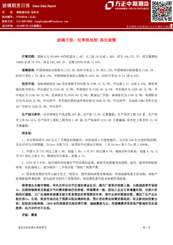
2018-07-13
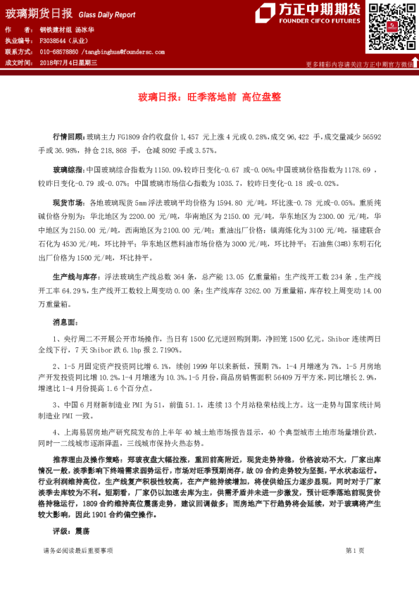
玻璃日报:旺季落地前 高位盘整
方正中期期货
2018-07-04
玻璃日报:旺季落地前,高位盘整
方正中期期货
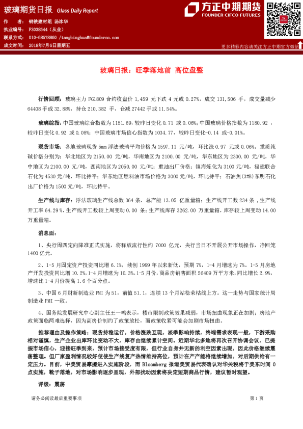
2018-07-06
玻璃日报:旺季落地前,高位盘整
方正中期期货
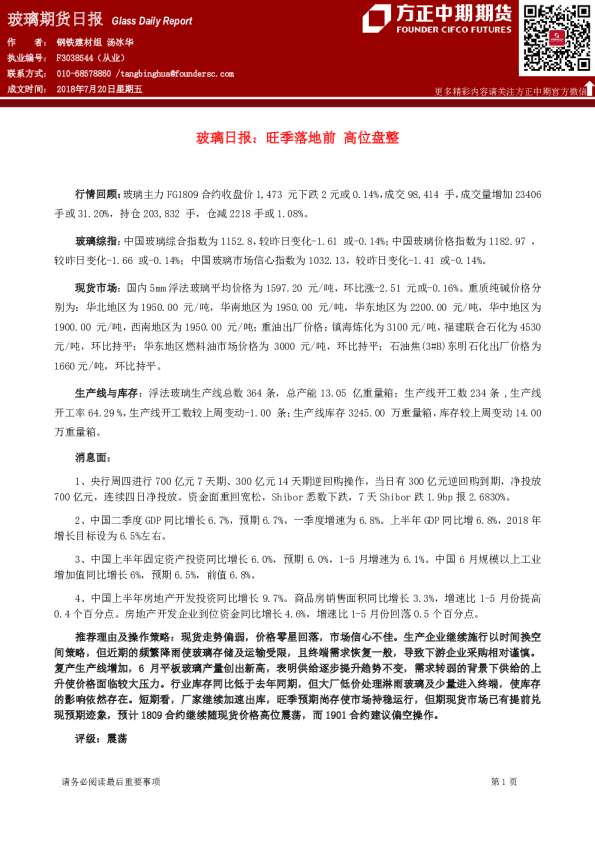
2018-07-20