登录
注册
回到首页
AI
搜索
发现报告
发现数据
发现专题
研选报告
定制报告
VIP
权益
发现大使
发现一下
行业研究
公司研究
宏观策略
财报
招股书
会议纪要
中央经济工作会议
低空经济
DeepSeek
AIGC
智能驾驶
大模型
当前位置:首页
/
其他报告
/
报告详情
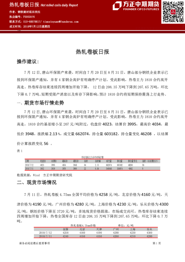
方正中期期货热轧卷板日报
2018-07-13
方正期货
佛***
你可能感兴趣
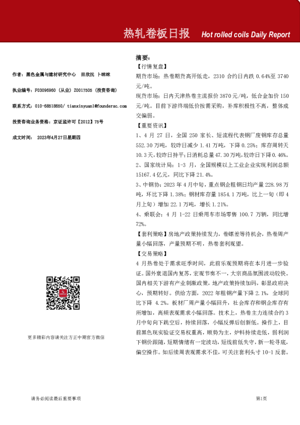
方正中期期货-热轧卷板日报
方正中期期货
2023-04-28
方正中期期货热轧卷板日报(2022.07.19)
方正中期期货
2022-07-19
方正中期期货热轧卷板日报
方正中期期货
2022-07-04
方正中期期货热轧卷板日报
方正中期期货
2022-06-24
方正中期期货热轧卷板日报
方正中期期货
2022-06-22