登录
注册
回到首页
AI
搜索
发现报告
发现数据
发现专题
研选报告
定制报告
VIP
权益
发现大使
发现一下
行业研究
公司研究
宏观策略
财报
招股书
会议纪要
seedance2.0
低空经济
DeepSeek
AIGC
大模型
当前位置:首页
/
其他报告
/
报告详情
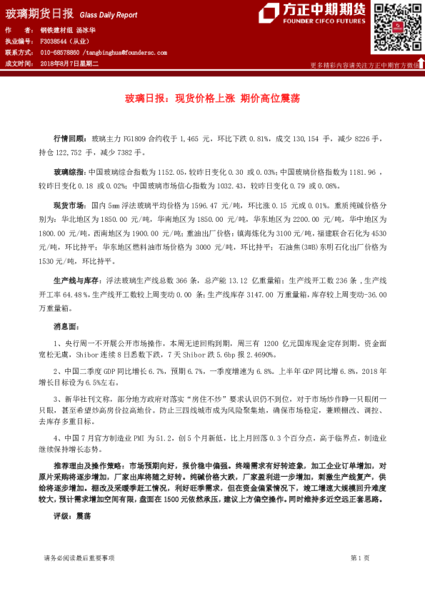
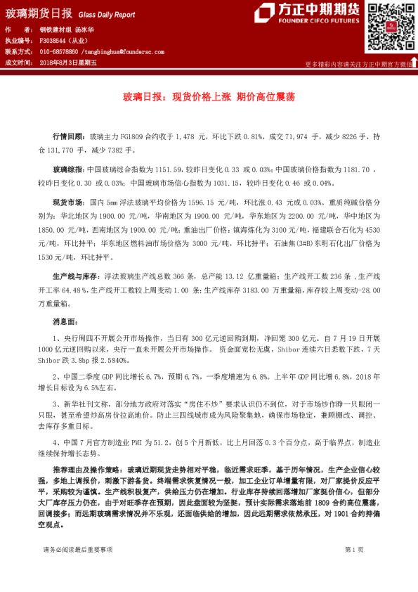
玻璃期货日报:现货价格上涨,期价高位震荡
2018-03-09
方正期货
笑***
你可能感兴趣
玻璃期货日报:现货价格上涨,期价高位震荡
方正期货
2018-07-31
玻璃日报:现货价格上涨 期价高位震荡
方中中期期货
2018-08-07
玻璃日报:现货价格上涨,期价高位震荡
方正中期期货
2018-08-03
玻璃期货日报:现货零星调整,期价高位震荡
方正中期期货
2018-06-14
玻璃期货日报:现货价格持稳 期价高位震荡
方正期货
2018-01-03