登录
注册
回到首页
AI
搜索
发现报告
发现数据
发现专题
研选报告
定制报告
VIP
权益
发现大使
发现一下
行业研究
公司研究
宏观策略
财报
招股书
会议纪要
海南封关
低空经济
DeepSeek
AIGC
大模型
当前位置:首页
/
其他报告
/
报告详情
中期期货PTA日报
2017-07-20
方正期货
李***
你可能感兴趣
方正中期期货PTA日报
方正期货
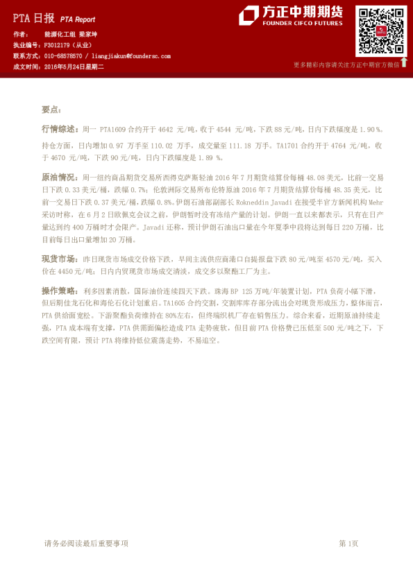
2016-05-25
方正中期期货PTA日报
方中中期期货
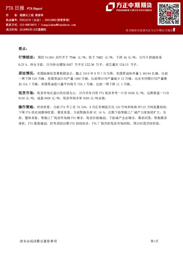
2018-09-13
方正中期期货PTA日报
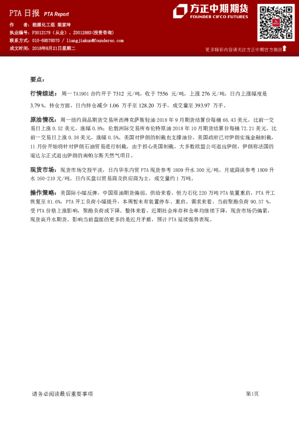
方中中期期货
2018-08-21
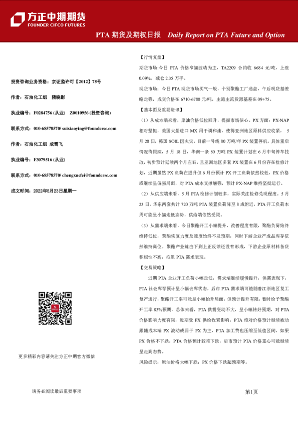
方正中期期货PTA期货及期权日报
方正中期期货
2022-06-07
方正中期期货PTA期货及期权日报
方正中期期货
2022-05-23