AI智能总结
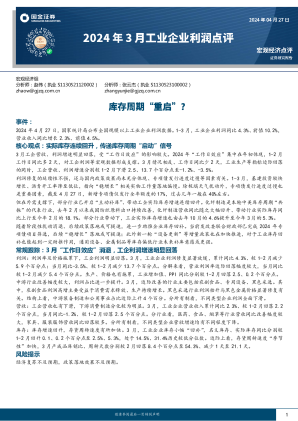
宏观经济组 分析师:赵伟(执业S1130521120002)zhaow@gjzq.com.cn 分析师:张云杰(执业S1130523100002)zhangyunjie@gjzq.com.cn 事件: 2024年4月27日,国家统计局公布全国规模以上工业企业利润数据。1-3月,工业企业利润同比4.3%、前值10.2%,营业收入同比增长2.3%、前值4.5%。 核心观点:实际库存连续回升,传递库存周期“启动”信号 3月工企营收、利润增速明显回落,受“工作日效应”的影响较大。2024年“工作日效应”集中在年初体现,1-2月工作日同比多2天,对工企利润等宏观数据形成支撑。3月情况相反、工作日同比少2天,工业生产等指标边际回落的同时,工企营收、利润增速分别较1-2月下滑2.5、13.7个百分点至-1.2%、-3.5%。 利润修复的延续性不强,还与国内政策效果尚未充分体现、专项债发行进度过慢等因素有关。1-3月,基建投资较快增长、沥青开工率降至低位,指向“稳增长”相关实物工作量落地偏慢。除极端天气扰动外,专项债发行进度过慢也是重要因素,截至4月27日,新增专项债仅发行全年额度的17%,过去几年一般在40%左右。 但在外需支撑下,部分行业已开启“主动补库”、带动工企实际库存增速连续回升。化纤制造是本轮中美库存周期“共振”的代表行业,去年2月以来我国纺织原料出口持续改善,化纤制造营收同比随之大幅回升、带动行业实际库存同比上行至今年2月的18.1%。部分行业带动下,工企实际库存增速也由去年10月的4.6%提升至今年3月的5.3%。随着阶段性扰动消退、后续政策落地或可提速,进一步助推企业库存回补。当前发改委联合财政部已完成2024年专项债项目筛选,后续“稳增长”落地或可提速;此外新一轮“设备更新”等增量政策也在加快推进,对于工业库存回补也能起到一定助推作用,通用设备、金属制品等库存偏低行业未来补库意愿或更强。 常规跟踪:3月“工作日效应”消退,工企利润增速明显回落 利润:利润率及价格拖累下,工企利润明显回落。3月,工业企业利润修复显著放缓,累计同比4.3%、较1-2月减少 5.9个百分点;当月同比-3.5%、较1-2月减少13.7个百分点。分解来看,营业利润率边际回落幅度较大,当月同比较1-2月减少5.4个百分点。生产、价格也有拖累,工业增加值、PPI同比分别较1-2月回落2.5、0.2个百分点。中游行业改善幅度较大,利润占比进一步提升。3月,边际改善的行业主要包括农副食品、专用设备、黑色采选。其中,农副食品利润高增主要受益于消费需求释放、生产持续增长。黑色采选行业利润抬升与黑色金属价格显著修复有关。结构上看,中游装备制造和公用事业占比边际上升4个百分。分所有制看,不同类型企业利润全面下滑。 营收:工企营收也有下滑,下游消费制造分化较为明显。3月,工业企业营业收入累计同比2.3%、较1-2月回落2.2 个百分点,当月同比-1.2%、较1-2月回落2.5个百分点。分行业看,医药、食品、烟草等行业营收同比改善幅度较大,家具、服装服饰营收同比回落较多。分所有制看,不同类型企业营收增速均有不同程度下降。 库存:库存增速回升,存货周转速度有所加快。3月,工业企业库存小幅“回补”,名义库存、实际库存同比分别较 1-2月回升0.1、0.2个百分点至2.5%、5.3%,处于14.5%、31.4%历史较低分位数。边际上看,存货周转速度“季节性”加快,3月产成品库销比、周转天数分别较2月回落8.4个百分点至54.3%、减少1天至21.1天。 风险提示 经济复苏不及预期,政策落地效果不及预期。 内容目录 1、核心观点:实际库存连续回升,传递库存周期“启动”信号3 2、常规跟踪:3月“工作日效应”消退,工企利润增速明显回落5 风险提示9 图表目录 图表1:2024年1-2月工作日明显多于往年3 图表2:3月工企营收、利润增速均明显回落3 图表3:基建投资与实物工作量落地仍有偏离3 图表4:2024年1-4月新增专项债发行进度偏慢3 图表5:化学纤维营收、库存增速均呈现大幅改善4 图表6:我国纺织原料制品出口持续修复4 图表7:美国纺织制品等行业已开启“补库”4 图表8:本轮设备更新聚焦工农、建筑、文旅医疗等领域5 图表9:2015年机械设备制造业完全消耗系数5 图表10:固定资本形成总额,细分行业的供给占比5 图表11:3月,工业企业利润同比回落6 图表12:3月,利润率边际大幅回落6 图表13:3月,营业利润率处于同期较低水平6 图表14:3月,工业企业成本涨幅较大6 图表15:3月,中游行业利润改善幅度较大7 图表16:3月,中游制造行业利润占比大幅提升7 图表17:3月,农副食品工业增加值较1-2月大幅抬升7 图表18:3月下旬,铁矿石价格企稳回升7 图表19:3月,营业收入同比回落7 图表20:3月,下游行业营收呈现分化特征7 图表21:3月,不同所有制企业利润同比均有下滑8 图表22:3月,不同所有制企业营收增速为负8 图表23:3月,名义库存、实际库存小幅回升8 图表24:3月,PPI对名义库存有一定拖累8 图表25:3月,库销比季节性回落9 图表26:3月,产成品周转天数处于高位9 2024年4月27日,国家统计局公布全国规模以上工业企业利润数据。1-3月,工业企业利润同比4.3%、前值10.2%,营业收入同比增长2.3%、前值4.5%。 1、核心观点:实际库存连续回升,传递库存周期“启动”信号 3月工企营收、利润增速明显回落,受“工作日效应”的影响较大。2024年的“工作日效应”集中在年初体现,1-2月工作日较去年多2天;生产时长增加对宏观数据形成支撑,1-2月工企利润保持两位数增长、营收增速也大幅回升至4.5%。3月情况相反、工作日较去年少2天,工业生产等指标边际回落的同时,工业企业营收、利润增速分别较1-2月下滑2.5、13.7个百分点至-1.2%、-3.5%。 (2021年基数调整) 图表1:2024年1-2月工作日明显多于往年图表2:3月工企营收、利润增速均明显回落 45(天)历年1-2月工作日天数情况 40 35 30 25 20 15 10 5 0 20 15 10 5 0 -5 -10 -15 -20 %营收和利润当月同比 %40 30 20 10 0 -10 -20 -30 2023-09 2024-03 -40 1月2月 2018-03 2018-09 2019-03 2019-09 2020-03 2020-09 2021-03 2021-09 2022-03 2022-09 2023-03 营业收入利润总额(右轴) 来源:国务院办公厅、国金证券研究所来源:iFind、国金证券研究所 利润修复的延续性不强,还与国内政策效果尚未充分体现、专项债发行进度过慢等因素有关。1-3月,基建投资保持较快增长的同时,沥青开工率降至历史低位,反映出“稳增长”政策相关的实物工作量落地偏慢。一方面,春节后复工恰逢“冻雨”极端天气,部分链条生产节奏遭遇扰动;另一方面,专项债发行进度过慢也是重要因素,截至4月27日,新增专项债仅发行全年额度的17%,过去几年一般在40%左右。 图表3:基建投资与实物工作量落地仍有偏离图表4:2024年1-4月新增专项债发行进度偏慢1 % % 7020 6015 10 505 400 -5 30-10 20-15 -20 10-25 2017-11 2018-03 2018-07 2018-11 2019-03 2019-07 2019-11 2020-03 2020-07 2020-11 2021-03 2021-07 2021-11 2022-03 2022-07 2022-11 2023-03 2023-07 2023-11 2024-03 0-30 % 100 80 60 40 20 新增专项债发行进度 沥青开工率基建投资当月同比(右,2021年两年复合) 0 1月2月3月4月5月6月7月8月9月10月11月12月 201920202021 202220232024 来源:Wind、国金证券研究所来源:Wind、国金证券研究所 但在外需支撑下,部分行业已开启“主动补库”、带动工企实际库存增速连续回升。化纤制造是本轮中美库存周期“共振”的代表性行业,受美国纺织制品“补库”带动,我国纺织原料制品总体、对美出口增速自去年2月以来连续大幅回升。外需改善下,3月化纤制 1说明:计算4月新增专项债发行进度时,日期截至4月27日。 造营收同比较去年低点提升24.5个百分点至17.7%,行业随之开启“主动补库”,2月实际库存同比显著上行至18.1%。受部分行业补库带动,工企实际库存增速由去年10月的4.6%连续回升至今年3月的5.3%。 图表5:化学纤维营收、库存增速均呈现大幅改善图表6:我国纺织原料制品出口持续修复 40 30 20 10 0 -10 -20 -30 -40 化学纤维业营收、库存累计同比 % (2021年两年复合) 30 20 10 0 -10 -20 -30 -40 %纺织原料制品总体、对美出口金额累计同比 2017-03 2017-07 2017-11 2018-03 2018-07 2018-11 2019-03 2019-07 2019-11 2020-03 2020-07 2020-11 2021-03 2021-07 2021-11 2022-03 2022-07 2022-11 2023-03 2023-07 2023-11 2024-03 2021-02 2021-04 2021-06 2021-08 2021-10 2021-12 2022-02 2022-04 2022-06 2022-08 2022-10 2022-12 2023-02 2023-04 2023-06 2023-08 2023-10 2023-12 2024-02 (2021、2024年两年复合) 名义库存 实际库存 营业收入 纺织原料制品总体出口纺织原料制品对美出口 来源:iFind、国金证券研究所来源:iFind、国金证券研究所 图表7:美国纺织制品等行业已开启“补库” 来源:CEIC、国金证券研究所 随着阶段性扰动消退、后续政策落地或可提速,进一步助推企业库存回补。当前发改委联合财政部已完成2024年专项债项目筛选工作,后续“稳增长”落地或可提速;此外新一轮“设备更新”等增量政策也在加快推进,对于工业库存回补也能起到一定助推作用。分行业看,通用设备、汽车、专用设备等是本轮设备更新的主要“生产方”,同时库存水平偏低,政策驱动下未来补库意愿或更强。设备制造业生产强度提升的过程中,又能够对金属制品、化工等上游行业需求形成带动。 1、推进重点行业设备更新改造 重点行业:钢铁、有色、石化、化工、建材、电力、机械、航空、船舶、轻纺、电子等;重点设备:生产设备、用能设备、发输配电设备等。 2、加快建筑和市政基础设施领域设备更新 重点领域:住宅电梯、供水、供热、供气、污水处理、环卫、城市生命线工程、安防等。 3、支持交通运输设备和老旧农业机械更新 重点领域:城市公交车电动化、老旧新能源公交车和动力电池更新换代、电动氢能等绿色航空装备、新能源动力船舶、老旧农业机械报废更新。 4、提升教育文旅医疗设备水平 重点领域:教学及科研技术设备,索道缆车、游乐设备、演艺设备等文旅设备,医学影像、放射治疗、远程诊疗、手术机器人等医疗装备。 % 机械设备制造完全消耗系数(2015年) 1、开展汽车以旧换新 2、开展家电产品以旧换新 3、推动家装消费品换新 1、完善废旧产品设备回收网络 2、支持二手商品流通交易 重点品类:二手汽车、二手电子产品等。 3、有序推进再制造和梯次利用 重点领域:汽车零部件、工程机械、机床等传统设备再制造,风电光伏、航空等高端装备再制造等。 4、推动资源高水平再生利用 0.9 0.