AI智能总结
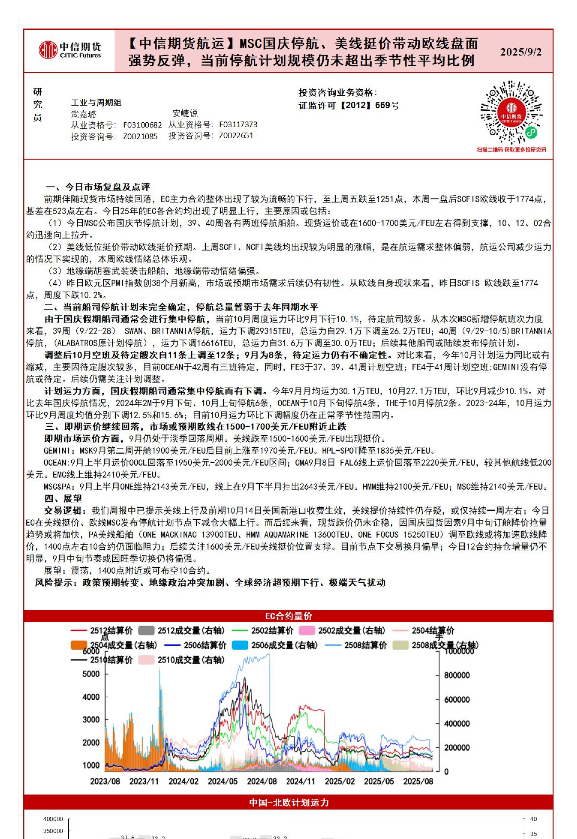
员 证监许可【2012】669号 即期市场运价方面,GEMINI:MSK报价维持,上海-鹿特丹1月23日发运价格维持2710美元/FEU,2810美元/HC;HPL-SPOT运价再度上线位于3035美元 /FEU环比1月下半月下调500美元。 /FEU,下半月价格位于3080-3130美元/FEUMSC&PA:下半月线上价格自3140下调至2840美元/FEU;0NE2月1日、3日发运线上价格维持3335美元/FEU;YML单航次特价,1月18 日FE4航线位于2400美元/FEU环比下调150美元/FEU运力方面,0CEAN公布春节停航计划,共计6班;较此前计划停航基本持平;此前FAL8航线计划于5、8、10周停航;调整后计划于第6、10周停航,排船规模实际增加:此外与此前船期表春节停航计划安排一致。此外PA联盟FE4航线第4周新增停航(原计划排船 持平,其中1月第4周计划运力下调至28万TEU左右,2月首周(2/2-2/8)计划运力自33万TEU环比下调至31万TEU左右;但2月前两周运力仍位于30万TEU以上高位。 交易逻辑:商品情绪偏弱叠加现货市场拐点带动近日02合约高点较快回落。现货市场除MSK分别于1月3、4周开舱欧基港环比提涨100美元/FEU外,OCEAN、MSC均沿用或取消下半月涨幅;1月揽货压力已现。而运力端来看,除0CEANFAL8第3周、第6周停航,PAFE3、FE4第4周停航外,船司在1月下半月-2月上半月并没有安排过多停航;02合约计价运价迅速下滑。目前来看1月第三周00CL、EMC、MSC报价环比上半月持平,PA或有特价环比下调150美元;仍需关注下周现货运价降价幅度及速率,对02合约估值影响。02合约逐步进入交割逻辑后,淡季悲观情绪或蔓延至远月。 风险提示:地缘政治风险、极端天气、宏观经济走势变动EC合约量价 12合药结算价 58智约成交量(右辑)10合约结算价10合约成交量(右轴)